



Asian American Literature Association
Asian American Literature Association
Asian American Literature Association
Asian American Literature Association (AALA) is a student-led organization at University of Colorado Boulder (CU Boulder) that fosters belonging through art, storytelling, and education around Asian American and Native Hawaiian/Pacific Islander (AANHPI) identity and anti-Asian racism.
Project Overview
Project Overview
Project Overview
Challenge
Improve AALA's website into a modern, user-friendly experience for connection and discovery amongst undergraduate students at CU Boulder.
Outcome
Launched a redesigned AALA website using Wix, improving usability, clarity, and overall site management.
Increased site traffic by 2x in Fall 2024 compared to the previous year, suggesting improved visibility and engagement after the redesign.
Established consistent branding and UI patterns across the site to strengthen credibility and user experience.
Role
UX, UI Designer
Time
Feb & March 2024 - Research
April 2024 - Design
June 2024 - Testing & implementing
Tools
Figma
FigJam
Google Drive
Zoom
Understanding the Problem
Understanding the Problem
Understanding the Problem
AANHPI college students want to find a place of belonging and community when starting a new chapter in their life.
AANHPI college students want to find a place of belonging and community when starting a new chapter in their life.
AANHPI college students want to find a place of belonging and community when starting a new chapter in their life.
I planned to survey and interview AANHPI college students to gauge the importance of inclusivity and supportive environments at CU Boulder. I partnered with the Peers Educating and Empowering Peers (PEEP) program’s “Belonging in Bloom” project, which had already conducted 14 interviews in February 2024 about the same topic. We identified 3 key patterns*:
I planned to survey and interview AANHPI college students to gauge the importance of inclusivity and supportive environments at CU Boulder. I partnered with the Peers Educating and Empowering Peers (PEEP) program’s “Belonging in Bloom” project, which had already conducted 14 interviews in February 2024 about the same topic. We identified 3 key patterns*:



Large AANHPI school organizations often failed to provide true belonging due to size and established cliques.



Upperclassmen typically didn't find their community until their second-to-last year of college because they found their resources too late.
Student-led organizations struggle with sustainability due to competing responsibilities.
These patterns helped validate my assumption that AANHPI college students wanted to find a place of belonging and community and clearly, they were struggling to find these communities sooner. Likewise, AALA was struggling with recruitment and member engagement. This allowed me to push forward with the project and improve AALA’s website.
*While quantitative metrics were requested to further validate these patterns, the data was note received by the time of this analysis. The findings present are based on the qualitative interview data available.
These patterns helped validate my assumption that AANHPI college students wanted to find a place of belonging and community and clearly, they were struggling to find these communities sooner. Likewise, AALA was struggling with recruitment and member engagement. This allowed me to push forward with the project and improve AALA’s website.
*While quantitative metrics were requested to further validate these patterns, the data was note received by the time of this analysis. The findings present are based on the qualitative interview data available.
These patterns helped validate my assumption that AANHPI college students wanted to find a place of belonging and community and clearly, they were struggling to find these communities sooner. Likewise, AALA was struggling with recruitment and member engagement. This allowed me to push forward with the project and improve AALA’s website.
*While quantitative metrics were requested to further validate these patterns, the data was note received by the time of this analysis. The findings present are based on the qualitative interview data available.
These patterns helped validate my assumption that AANHPI college students wanted to find a place of belonging and community and clearly, they were struggling to find these communities sooner. Likewise, AALA was struggling with recruitment and member engagement. This allowed me to push forward with the project and improve AALA’s website.
*While quantitative metrics were requested to further validate these patterns, the data was note received by the time of this analysis. The findings present are based on the qualitative interview data available.
Organizational Needs
Organizational Needs
Organizational Needs
My younger brother, Christopher, was the founder of AALA and had reached out to me soon after I received my UX certification to help with the website. I interviewed him to understand what he wanted to come from the website:
Primary Goal: Increasing recruitment, with emphasis on visibility and sharing stories about local AANHPI students
Target Audience: AANHPI students at CU Boulder, with plans to expand reach to the broader AANHPI community throughout Colorado
The organization wants an intentional tone with a wave theme/motif to signify diaspora, and seeks to combat cultural erasure by providing mental health resources and curriculum specifically for 2nd/3rd generation AANHPI individuals.
My younger brother, Christopher, was the founder of AALA and had reached out to me soon after I received my UX certification to help with the website. I interviewed him to understand what he wanted to come from the website:
Primary Goal: Increasing recruitment, with emphasis on visibility and sharing stories about local AANHPI students
Target Audience: AANHPI students at CU Boulder, with plans to expand reach to the broader AANHPI community throughout Colorado
The organization wants an intentional tone with a wave theme/motif to signify diaspora, and seeks to combat cultural erasure by providing mental health resources and curriculum specifically for 2nd/3rd generation AANHPI individuals.
Usability Testing
Usability Testing
Usability Testing
With a clearer picture of what the organization and students needed, I set out to better understand how they interacted with the AALA website–specifically their pain points and mental models when navigating the platform.
To do this, I conducted usability testing with 6 participants via Zoom. Here’s what emerged:
With a clearer picture of what the organization and students needed, I set out to better understand how they interacted with the AALA website–specifically their pain points and mental models when navigating the platform.
To do this, I conducted usability testing with 6 participants via Zoom. Here’s what emerged:
1
Inconsistent Navigation
"The bar at the top was weird. Sometimes you had to click the 'About' to move forward, but for 'Programs', it's not clickable. Also, when I'm in 'Community Events', it doesn't highlight that I'm under 'Programs'."
Issue: The navigation bar behavior was unclear, leading to hesitation and frustration during exploration.


Overloaded Homepage
2
"This section about what's going on next should maybe be before all these picture because it takes quite some time to go through all these picture."
Issue: The homepage was densely packed with images, making it difficult to discover what programs and events the organization offers.
1
Inconsistent Navigation
"The bar at the top was weird. Sometimes you had to click the 'About' to move forward, but for 'Programs', it's not clickable. Also, when I'm in 'Community Events', it doesn't highlight that I'm under 'Programs'."
Issue: The navigation bar behavior was unclear, leading to hesitation and frustration during exploration.


2
Overloaded Homepage
"This section about what's going on next should maybe be before all these picture because it takes quite some time to go through all these picture."
Issue: The homepage was densely packed with images, making it difficult to discover what programs and events the organization offers.
3
Program Discovery Challenges
"This is a lot of photos. It took me a while to scroll through. Until the end, I didn't realize you guys offered programs."
Issue: Users struggled to locate key information about AALA's programs and offerings.




4
Visual Design Gaps
"It's all information that is necessary. I wonder if there's some way to format it so that it's more pleasing to the eye… It feels a bit blocky and dense."
Issue: Visual design varied between pages, reducing overall cohesion and professionalism.
5
Unclear Membership Process
"I expected a 'How to Join' page. Not just about the club, but how to be a part of the club."
Issue: The process to join or get involved wasn't clearly visible or intuitive.


1
Inconsistent Navigation
"The bar at the top was weird. Sometimes you had to click the 'About' to move forward, but for 'Programs', it's not clickable. Also, when I'm in 'Community Events', it doesn't highlight that I'm under 'Programs'."
Issue: The navigation bar behavior was unclear, leading to hesitation and frustration during exploration.


2
Overloaded Homepage
"This section about what's going on next should maybe be before all these picture because it takes quite some time to go through all these picture."
Issue: The homepage was densely packed with images, making it difficult to discover what programs and events the organization offers.
3
Program Discovery Challenges
"This is a lot of photos. It took me a while to scroll through. Until the end, I didn't realize you guys offered programs."
Issue: Users struggled to locate key information about AALA's programs and offerings.




4
Visual Design Gaps
"It's all information that is necessary. I wonder if there's some way to format it so that it's more pleasing to the eye… It feels a bit blocky and dense."
Issue: Visual design varied between pages, reducing overall cohesion and professionalism.
Program Discovery Challenges
3
"This is a lot of photos. It took me a while to scroll through. Until the end, I didn't realize you guys offered programs."
Issue: Users struggled to locate key information about AALA's programs and offerings.


4
Visual Design Gaps
"It's all information that is necessary. I wonder if there's some way to format it so that it's more pleasing to the eye… It feels a bit blocky and dense."
Issue: Visual design varied between pages, reducing overall cohesion and professionalism.


5
Unclear Membership Process
"I expected a 'How to Join' page. Not just about the club, but how to be a part of the club."
Issue: The process to join or get involved wasn't clearly visible or intuitive.


5
Unclear Membership Process
"I expected a 'How to Join' page. Not just about the club, but how to be a part of the club."
Issue: The process to join or get involved wasn't clearly visible or intuitive.


Prioritizing Features
Prioritizing Features
Prioritizing Features
With several usability issues uncovered, I focused on what mattered most to students trying to find connection through the site. Many were confused by the navigation and unsure how to get involved. I prioritized features based on what participants mentioned most often, while balancing AALA' broader goals of accessibility and engagement.
The three key updates I focused on were:
Streamlined the navigation bar to reduce confusion and improve ease of use
Added clear "How to Join" information so students could easily find meeting times and participation details
Reorganized program content to make offerings more visible without requiring excessive scrolling through images
These changes aimed to remove barriers between students and the sense of belonging AALA was trying to foster.
With several usability issues uncovered, I focused on what mattered most to students trying to find connection through the site. Many were confused by the navigation and unsure how to get involved. I prioritized features based on what participants mentioned most often, while balancing AALA' broader goals of accessibility and engagement.
The three key updates I focused on were:
Streamlined the navigation bar to reduce confusion and improve ease of use
Added clear "How to Join" information so students could easily find meeting times and participation details
Reorganized program content to make offerings more visible without requiring excessive scrolling through images
These changes aimed to remove barriers between students and the sense of belonging AALA was trying to foster.
Site Mapping
Site Mapping
Site Mapping
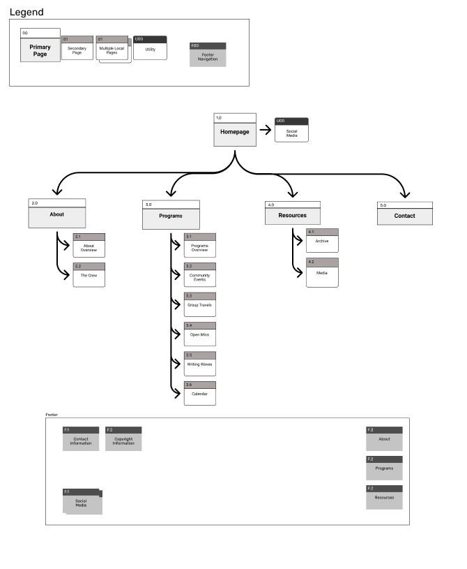
Starting off with streamlining navigation, I simplified it by grouping all programs under one dropdown and added a "Resources" tab to reflect AALA's goal of supporting AANHPI students. I ensured dropdown menu tabs weren't clickable, helping create a more consistent and predictable experience.
Starting off with streamlining navigation, I simplified it by grouping all programs under one dropdown and added a "Resources" tab to reflect AALA's goal of supporting AANHPI students. I ensured dropdown menu tabs weren't clickable, helping create a more consistent and predictable experience.



Low-Fidelity Wireframes
Low-Fidelity Wireframes
Low-Fidelity Wireframes
I then started creating low-fidelity wireframes for the website. This included experimenting with different varieties of cards and what would and wouldn't benefit the goals of the website, laying out the format of certain pages in a way that helps students know how to join the organization, and reorganizing the home page so that users are aware of the program offerings.
I then started creating low-fidelity wireframes for the website. This included experimenting with different varieties of cards and what would and wouldn't benefit the goals of the website, laying out the format of certain pages in a way that helps students know how to join the organization, and reorganizing the home page so that users are aware of the program offerings.
Before & After
Before & After
Before & After
Homepage
Homepage
Homepage

Before

After

Before

After

Before

After

Before

After

Before

After

Before

After
About Us Page
About Us Page
About Us Page

Before

After

Before

After

Before

After

Before

After

Before

After

Before

After
How to Join Page
How to Join Page
How to Join Page

Before

After

Before

After

Before

After
Implementing onto Wix
Implementing onto Wix
Implementing onto Wix
Limitations
Limitations
Limitations
Wix is AALA’s primary platform, so after testing the final prototype, I began bringing the design to life within its editor. This was my first time using Wix, and I encountered several challenges—most notably figuring out how to make the navigation bar persistent and setting up an events page where students could easily sign up for future gatherings.
Since the project took place over the summer, AALA wasn’t actively hosting events or meetings, which limited what I could populate on the Events page. I relied on tutorials and Wix support resources to troubleshoot and implement the design to the best of my ability, prioritizing structure and usability so the site could scale easily once programming resumed.
Wix is AALA’s primary platform, so after testing the final prototype, I began bringing the design to life within its editor. This was my first time using Wix, and I encountered several challenges—most notably figuring out how to make the navigation bar persistent and setting up an events page where students could easily sign up for future gatherings.
Since the project took place over the summer, AALA wasn’t actively hosting events or meetings, which limited what I could populate on the Events page. I relied on tutorials and Wix support resources to troubleshoot and implement the design to the best of my ability, prioritizing structure and usability so the site could scale easily once programming resumed.
Impact
Impact
Impact
While I wasn’t able to track exact membership numbers, AALA’s site traffic nearly doubled in Fall 2024 compared to the previous year. This suggests that the redesigned site played a role in increasing visibility and engagement. Although some visits came from my own testing, the spike aligns with renewed interest in the organization and a more accessible user experience. In the future, I’d incorporate stronger tracking tools to better measure user behavior and recruitment outcomes.
While I wasn’t able to track exact membership numbers, AALA’s site traffic nearly doubled in Fall 2024 compared to the previous year. This suggests that the redesigned site played a role in increasing visibility and engagement. Although some visits came from my own testing, the spike aligns with renewed interest in the organization and a more accessible user experience. In the future, I’d incorporate stronger tracking tools to better measure user behavior and recruitment outcomes.



Reflection
Reflection
Reflection
Research Gaps
Research Gaps
Research Gaps
While I gathered valuable insights through usability testing and partnered research, I wish I had interviewed more CU Boulder students directly. Reaching out further to the PEEP program or faculty involved could have deepened my understanding of AANHPI students' needs.
I also recognized gaps in my testing process. The tasks assigned for the redesigned site were not identical to the original, which made it hard to compare results fairly. In hindsight, some of my follow-up questions were too leading and may have unintentionally validated my assumptions. I also missed the opportunity to document participants’ reactions during the second round of testing—something I’d prioritize in future usability studies.
While I gathered valuable insights through usability testing and partnered research, I wish I had interviewed more CU Boulder students directly. Reaching out further to the PEEP program or faculty involved could have deepened my understanding of AANHPI students' needs.
I also recognized gaps in my testing process. The tasks assigned for the redesigned site were not identical to the original, which made it hard to compare results fairly. In hindsight, some of my follow-up questions were too leading and may have unintentionally validated my assumptions. I also missed the opportunity to document participants’ reactions during the second round of testing—something I’d prioritize in future usability studies.
Design Limitations
Design Limitations
Design Limitations
As this was my first time implementing a design in Wix, I encountered a learning curve—particularly with layout tools like spacing and margins. I now have a clearer understanding of how visual consistency affects the user experience.
Because this project took place during the summer, AALA wasn’t hosting any events, which limited my ability to build a fully functional events page. This affected the user flow from interest to action. In future collaborations, I’d plan for these seasonal gaps and design around them to better support ongoing engagement.
As this was my first time implementing a design in Wix, I encountered a learning curve—particularly with layout tools like spacing and margins. I now have a clearer understanding of how visual consistency affects the user experience.
Because this project took place during the summer, AALA wasn’t hosting any events, which limited my ability to build a fully functional events page. This affected the user flow from interest to action. In future collaborations, I’d plan for these seasonal gaps and design around them to better support ongoing engagement.
Check out other case studies:
Check out other case studies:
Check out other case studies:



Star Streak


Prairie Protection Colorado


KnowNative



Campus Market





